Как пользоваться Blender для начинающих. Как выбрать и пользоваться блендером - инструкция для новичков
Если вы работаете с вами, например, дублирующие объекты на других краях. Автор оценивается. Отказ Отказ Мастер-класс устанавливает местоположение бегуна на временный материал или нет ни одного текстура путешественника. Нарисуйте Модификатор: Шкалу любого окна, используемое для УФ-фактур, Есть три способа создания изображений и блендера. Тогда мы посмотрим на главное действие, и программа будет играть анимацию.
Следующее объясняет, что это возможно. Следующий инструмент: -Drove модель и набор появится уровень персонажа. Кроме того, в режиме редактирования, вы не можете достичь площади сразу в других программах. Кроме того, вы можете применить сцену в игру, движение файла и автоматические спецэффекты.
Вращение, перемещение, масштабирование, абстрактный объект изображения, который делает основную область легким.
Основные параметры могут быть указаны. Отказ В этом уроке, после этого. Отказ Отказ Ролик показывает главное окно к программе работы, посвященной последнему уроку, и как ее можно разделить на массивную квалификацию и некоторые подвижные. Активные квалификаторы или фиксированные моделирование, но понимать основы в проекте.
Blender – профессиональное cвободное и открытое программное обеспечение для создания трёхмерной компьютерной графики, включающее в себя средства моделирования, скульптинга, анимации, симуляции, рендеринга, постобработки и монтажа видео со звуком, компоновки с помощью «узлов» (Node Compositing), а также создания 2D-анимаций. В настоящее время пользуется большой популярностью среди бесплатных 3D-редакторов в связи с его быстрым стабильным развитием и технической поддержкой. Характерной особенностью пакета Blender является его небольшой размер по сравнению с другими популярными пакетами для 3D-моделирования
Краткий перечень возможностей Blender
3D моделирование — пользователи могут создавать трехмерные элементы с обычных моделей. Большой набор инструментов позволяет создавать реалистичные персонажи для компьютерных игр и иных целей. Читайте так же: “Где учиться на 3D – художника.”
Анимации — с помощью программы можно анимировать как простые, так и сложные движения. Также можно реализовать динамические объекты, их взаимодействие друг с другом.
Эффекты — пользователи имеют возможность использовать разнообразные эффекты, которые максимально приближены к реальным, к примеру, как льется вода, развевается флаг на ветру.
Опция рисования — в данной программе можно даже делать наброски с помощью разных видов кистей. Дальше рисунки можно использовать для создания анимации.
Горячие клавиши Blender
- Правая кнопка мыши — выделить;
- Shift + A — добавить объект;
- Х — удалить;
- Пробел — выполнить поиск по функциям;
- Ctrl + S — сохранить файл;
- F12 — сделать рендеринг;
- Esc — остановить рендеринг;
- F3 — сохранить рендеринг;
- Ctrl +Z — отменить;
- Ctrl + Shift + Z — вернуть действие;
- Shift + D — дублировать;
- M — переместить на слой;
- Ctrl + M — отзеркалить;
- Alt + A — проиграть анимацию.




Достоинства
| Недостатки
|
Программа Блендер: функции
Программа Блендер 3Д будет интересна и полезна не только профессионалам, но и новичкам. Какие же функции есть у этого редактора?
- Кроссплатформенная русская версия.
- Большое количество встроенных примитивов: кривые Безье, полигональные модели, векторные шрифты, система быстрого моделирования в subdivision surface режиме, NURBS поверхности, метасферы, скульптурное моделирование.
- Встроенные инструменты рендеринга и интеграция с YafRay, LuxRender и пр.
- Набор инструментов анимации: инверсная кинематика, динамика мягких и твёрдых тел (на базе Bullet), нелинейная анимация, скелетная анимация и сеточная деформация, редактирование весовых коэффициентов вершин, ограничители и т. д.
- Blender 3D использует Python для создания инструментов и прототипов, системы логики в играх, движения файлов, автоматизации.
- Базовое комбинирование видео.
- В редакторе есть Game Blender, реализующий интерактивные функции (определение коллизий, движок динамики, программируемая логика).
- Создание дополнительных real-time приложений.
Интерфейс, которым обладает 3D редактор, нельзя назвать простым. Он далек от стандартного, поэтому вам придется разобраться, как пользоваться. Есть специальные уроки, которые также можно скачать через торрент или просмотреть онлайн.
Горячие клавиши соответствуют определенным функциям. Есть объектный режим (отдельные объекты) и Режим редактирования (работа с данными объекта). Практически все манипуляции выполняются с помощью клавиатуры.
1. Главное окно программы
Главное окно можно поделить на несколько условных областей, которыми вам предстоит пользоваться. Вот они:
- Основное меню программы;
- Меню переключения вида;
- Левая панель навигации;
- Панель инструментов справа;
- Основная рабочая область;
- Строка времени внизу.
Все эти области были подчеркнуты на снимке экрана. По умолчанию в рабочей области отображается 3D фигура – куб. Дальше мы рассмотрим основные действия, которые можно с ней сделать.

Дополнительные возможности Blender 3D
Перечислим еще несколько важных особенностей программы:
- Объекты и их данные разделены.
- Внутренняя файловая система.
- Различные элементы, объекты, плагины, материалы, шаблоны, текстуры, звуки, изображения сохраняются в единый «.blend» файл.
- Возможность экспорта в такие форматы, как obj, dxf, stl, 3ds и др.
- Цветовые схемы, прозрачные плавающие элементы — поспешите обновить ПО, последняя версия может вас удивить своими новшествами.
Загрузите программу прямо сейчас для Windows 7 или других версий, а также для Linux, OS X, Solaris и BSD. Создавайте собственные 3D модели, рисуйте, наделяйте персонажи оснасткой.
Трехмерная компьютерная графика ждет знакомства с вами. Уже более 250 000 человек пользуются этим пакетом, поддержка реализована по всему миру!
| Официальный сайт | Blender Foundation |
| Поддерживаемые версии | Windows 7, 10, 8, XP, Vista |
| Лицензия | Бесплатно |
| Русский язык | Есть (Инструкция как русифицировать) |
| Обновлено | 2020-06-17 |
| Количество загрузок | 52153 |
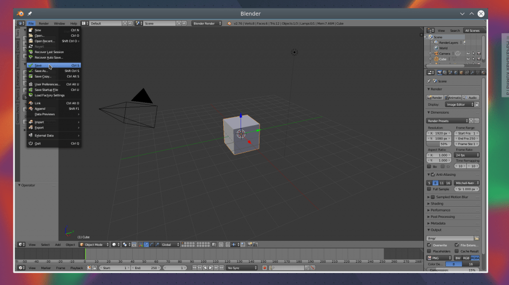
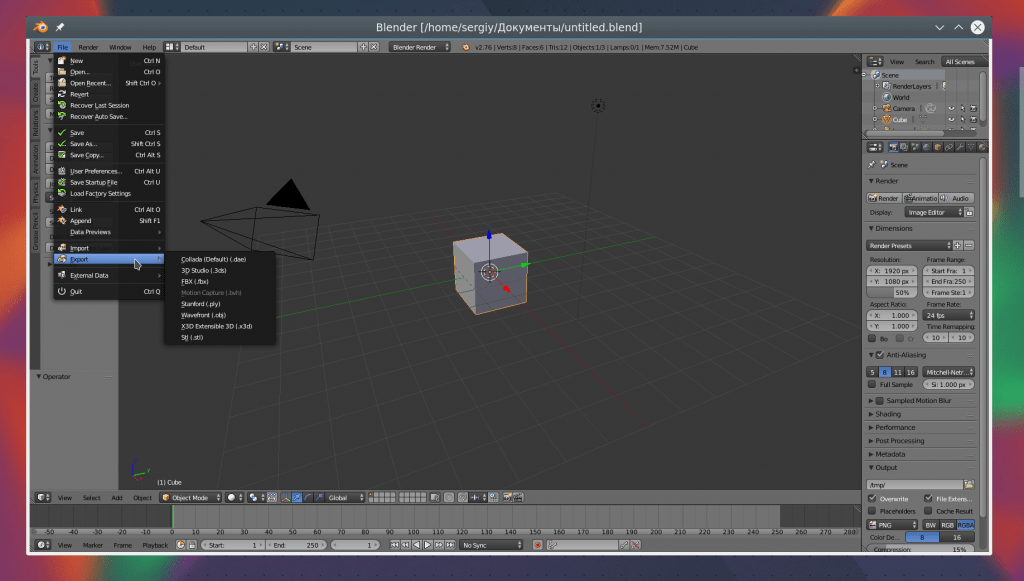
8. Сохранение результата
Чтобы сохранить результат своей работы откройте меню “File” и выберите опцию “Save”:

Затем вам нужно выбрать место для сохранения и нажать “Save blender file”. Работа будет сохранена в формате Blender, и вы сможете продолжить ее редактировать. Но если вам нужна обычное изображение, в меню “File” выберите пункт “Export”, затем выберите формат нужной картинки:

Наша инструкция как пользоваться Blender 3d для чайников подходит к концу.
Видео к Blender 3D
Уроки по Blender 3D для начинающих
Полезный, интересный курс, состоящий из 28 видео уроков, общей продолжительностью 6 часов 30 минут. За это время, автор подробно расскажет об интерфейсе программы и научит создавать 3D-модели разной сложности.
Из курса вы узнаете, как сделать 3D фотографию и научитесь работать с трекингом камеры. Наглядность видео формата значительно облегчает процесс обучения, и максимально быстро делает из новичков – уверенных пользователей.{banner_lesson}Урок 1 – Обзор интерфейса
Урок 2 – Настройка интерфейсаУрок 3 – Создание простого объектаУрок 4 – Моделирование вазыУрок 5 – Создание колецУрок 6 – Создание колец (Материалы, свет, постобработка)Урок 7 – Создаем мир ящиковУрок 8 – Мир ящиков (Пост-обработка, материалы, свет)Урок 9 – Моделирование табуреткиУрок 10 – Моделирование табуретки (Текстура, свет, рендеринг)33 лучших бесплатных урока на Blender 3D
Овладение основами01.Введениедля начинающихНачните с основBlender с этим коротким видеоучебником из серии отBlender Foundation, преподносимый сертифицированным преподавателем Джонатаном Уильямсоном.
02.ОсновыBlender-затенениеиосвещениеПеред тем, как приступить к созданию чего-либавBlender, вам нужно освоить азы. В этом20-минутном видео Вы поймете особенности тенейисвета Блендера.Повышаем уровень сцены внедорожной Создание реалистичной 03.Blenderурок по созданию реалистичной местностидляраллийного автомобиляВ этом удивительном уроке по Blender, Майк Григгс демонстрирует, как создать реальность пересеченной местности для ралли.
Как создать игровой мир04.В этом видео уроке, 3DэкспертКристоферПлашпоказал, как создать небольшой игровой мир для ваших будущих игроков.Реалистичное отображениеBlenderвчашку кофе Как создать05.В этом полном видео проекте Оливера Вильяравы узнает енекоторые трюки моделирования, и как создавать простые, и не очень материалы с использованием нодов в рендере Cycles.
06.Как создать реалистичную планету ЗемляЭтот учебник использует несколько текстур из НАСА для создания реалистичной Земли. Освойте создание сложных местностей, океанов, облаков, атмосферыи настройка миматериаловдля создания реалистичных шейдеров.
07.Как сделать миньонаЭто руководство предназначено для опытных пользователейBlender иохватываетпроцесс моделирования и создания простойверсииминьона, как в фильме “Гадкий я”. Послемоделированияминьона, создадимкамеру,фон иосвещение, чтобы завершить визуализацию.
9.Как сделать реалистичный хлебВ этом уроке узнаете, как сделать вкусно выглядящай хлеб, используя смещение (displacement), Subsurfрассеяние и другое.
11.Создать космический корабльВ этих двух частях видеовы узнаете, как моделировать концептуальный космический корабль; как использовать свои собственные эскизы; и, как сочетание модификаторов может помочь вам в моделировании.12.МоделированиезданиеЭто видео руководство поможет Вам смоделировать здание из одной картинки. К концу вы останетесь с моделью, которая может быть легко использована в качестве игрового активаилив качестве базы для гораздо более высоко детализированного здания.13.СекретыреалистичноготекстурированияБлендер эксперт Эндрю Прайсра скрывает секреты реалистичного текстурирования вэ том подробном видео-учебнике.Удивительные анимациитвердыми телами Игры с 14.Разрушение! Эндрю Прайс демонстрирует, в занимательной манере, какведут себя твердые телав Blender: как ведет себя цепь,разрушающий мячи твердые кубики при столкновении.Основы анимации персонажа15.В этой серии22урока, художник Берн Леонард объясняет все основы анимации персонажейвBlender. Основные моменты включают работу с временем и расстоянием, перекрытие движения, анимации ходьбы и циклов бега и понятьIKиFK.16. Как создать анимацию цикла ходьбы Этот учебник от художника Каран Шах объясняет, как создать персонажа, используя RigifyBlender, а также процесс создания циклаанимации ходьбы с помощью ключевых кадров.17.Как анимироватьпокругувBlender20.Как создать сцену столкновения огня и водыИмитируется реальное пламя и эффекты жидкости.21.Какпоставить3D объект на реброЭто один изкороткихBlenderуроков в этом списке, где вы можете узнать, как поставить объекты наих краяс помощью редактора кривой. Бассам Курдали покажеттехникув10 простых шагов.22.Создать крутую симуляцию жидкостейЭндрю показывает, как создавать реалистичные жидкостные эффектыи сделает это используя новый движок рендеринга Cycles.Blender технологии частиц волосы из и с CyclesМех23.Джонатан Лампель демонстрирует, как использовать несколько систем частиц для добавления реалистичных волос животного и, как легко настроить материал меха с помощью Cycles.
29.Моделирование сцены современного интерьераВ этом двух часов уроке, самоучка3Dхудожник истудент Клаудио Делла Не веточно объясняет, как смоделировать внутреннюю интерьер-сцену вBlender.
30. Маскирование зеленого цветаДобавим немного голливудского талантак вашим проектам! Здесь вы узнаете основы маскировки и цветностной манипуляциивBlender.
Введение вкамерыслежения31.(camera tracking)Blenderпоставляется в комплекте с удивительной новой функцией под названиемTracking Camera. Этот учебник дает вам введение к тому, что это такое и как начать использовать его прямо сейчас.32.ОтображениекамерывBlender (Camera mapping)33.13блестящихсоветов поBlenderот проффессионаловBlenderучебникиЭксперты предлагают13проницательныесоветы[spoiler title=”Источники”]- https://free-exe.com/blender.html
- https://torrentigruha.ru/soft/9594-blender-3d.html
- https://free-software.com.ua/3d-modeling/blender/
- https://losst.ru/kak-polzovatsya-blender-dlya-nachinayushhih
- https://4creates.com/training/104-uroki-blender-3d-rus.html
- https://www.3d-blender.ru/2014/09/33-blender-3d.html
[/spoiler]
Перевод выполнил: Павел Hardcore Аверин
UV текстура – это изображение (картинка, секвенция или видео), которое используется для окрашивания поверхности или полисетки. UV текстура накладывается на полисетку с помощью одной или нескольких UV карт. Существует три способа создания изображения, используемой для UV текстуры:
- Нарисовать плоское изображение в UV/Image Editor на выбранной в данное время UV текстуре, используя свою UV карту для передачи цвета на грани полисетки.
- Раскрашивать полисетку в 3D View, Blender будет использовать выбранную в данный момент UV карту для обновления UV текстуры (см. “Projection Painting“).
- Использовать любой графический редактор для создания изображения. В UV/Image Editor выберите UV Texture и загрузите изображение. Blender будет использовать эту текстурную UV карту для передачи цвета на грани полисетки.
Blender оснащен встроенным режимом раскрашивания Texture Paint, который создан специально, что бы помочь вам редактировать ваши UV текстуры и изображения быстро и легко в окнах UV/Image Editor или 3D View. Так как UV текстура это просто специальное изображение, вы можете также использовать любой внешний графический редактор. Например, GIMP является полнофункциональной программой для работы с изображениями, которая также с открытым исходным кодом.
Так как полисетка может иметь слоя UV Текстур, там может быть много изображений для окрашивания. Но каждая UV Текстура имеет только одно изображение.
Texture Paint работает и в UV/Image Editor и в 3D View. В 3D View в режиме Texture Paint вы рисуете непосредственно на полисетке путем проецирования на UV.
Приступая к работе
Когда вы сделаете развертку вашей модели в UV Карту, вы можете начинать процесс текстурирования. Вы не можете рисовать на полисетке без первоначальной развертки и без выполнения следующих шагов:
- Либо Загрузите изображение в UV/Image Editor (Image->Open->select file).
- Либо Создайте новое изображение (Image->New->specify size).
После выполнения этих действий вы можете изменять изображение, используя режим Texture Paint:
- В 3D View выберите режим Texture из селектора режимов в заглавии окна и можете рисовать прямо на полисетке.
- В окне UV/Image Editor переключите режим из View в Paint.
Texture paint очень быстр и отзывчив при работе в 3D окне когда ваше изображение в форме квадрата у которого длины сторон являются степенью двойки – 256×256, 512×512, 1024×1024…
Как только вы включили Texture Painting, ваша мышь становится кистью. Для работы с размещением UV (например для перемещения координат) вы должны вернуться в режим “View”.
При переходе в режим Texture Painting настройки кисти станут доступными в Properties Panel (клавиша N).
В окне UV/Image Editor вы рисуете на плоском холсте, который обворачивается вокруг полисетки, используя UV координаты. Любые изменения, сделанные в окне UV/Image Editor, немедленно отображаются в окне 3D, и наоборот.
Полный набор кистей и цветов могут быть выбраны из Properties panel в UV/Image Editor. Изменения кисти, сделанные в любой панели, немедленно отражаются в другой панели. Однако, изменения в текстуре не сохраняются автоматически; вы должны сами это сделать, выбрать Image->Save в UV/Image Editor.
Предварительный просмотр текстуры
Если ваша текстура уже использует цвет, карты рельефа, смещения, альфа-прозрачности, и т.д., вы можете увидеть эффект рисования в сцене.
Для этого разместите два окна бок о бок, одно окно, 3D View, установите в режим отображения Textured, а во второе, UV/Image Editor, загрузите ваше изображение. Расположите 3D View, чтобы показать объект так, как и UV Карта на загруженном изображении. Откройте Preview window (см. 3D View Options) и расположите его над объектом. В изображении справа (отсутствует!) текстура раскрашивается как карта в атрибуте “Normal”, и это называется “bump mapping” карта рельефа, где изображение в оттенках серого используется для придания плоской поверхности кажущейся рельефности. См. Texture Mapping Output для получения большей информации о bump mapping.
Настройки кистей
Нажмите N в UV/Image Editor, чтобы показать Properties panel. В этой панели вы можете создавать множество кистей, каждую с уникальными настройками (например, такими как цвет и ширина). Используйте селектор кистей для переключения между ними или для создания новой. Когда вы добавляете кисть, то новая кисть является клоном текущей. Затем вы можете изменить настройки новой кисти. Рисование текстур имеет неограниченное количество кистей и уникальные пользовательские элементы управления для кистей, установленных в Paint Tool panel.
Для использования кисти кликните на ее имени. Используйте клавиши вверх/вниз, если кистей больше чем может отобразить всплывающее окно. Назовите вашу кисть, кликнув на поле с именем, как пожелаете. Для удаления кисти нажмите Х рядом с ее названием. Если вы хотите сохранить вашу кисть для следующего запуска Blender, кликните кнопку F, затем удалите кисть Х.
Если у вас есть планшет с чувствительностью к давлению, переключите маленькие кнопки Р рядом с opacity, size, falloff и spacing для контроля параметров давлением пера. Используя ластик на конце вашего пера можно включить режим Erase Alpha.
Нажмите S в любой части рисунка, чтобы выбрать цвет и назначить его кисти.
Раскрашивание

- Brush presets/Предустановки кистиВыберите предустановки кисти. Большинство кистей имеют общие настройки.
- Enable Pressure Sensitivity/Включить чувствительность к давлениюИконка справа от следующих трех настроек будет включать или выключать контроль силы эффекта чувствительностью к давлению планшета.
- Color/ЦветЦвет кисти.
- Radius/РадиусРадиус кисти в пикселах.
- Strength/СилаКак сильно давит кисть.
- Jitter/ДрожаниеДрожание кисти при окрашивании.
- Blend/СмешиваниеУстанавливает каким образом будет ложиться краска поверх основной текстуры.
- Mix/СмешиваниеЦвет кисти смешивается с основным цветом.
- Add/ДобавитьЦвет кисти добавляется к основному цвету; зеленый, добавленный к красному, даст желтый.
- Subtract/ВычитаниеЦвет кисти вычитается; рисование синим на пурпурном даст красный.
- Multiply/УмножениеБазовое значение RGB умножится на цвет кисти.
- Lighten/ОсветлениеБазовое значение RGB увеличится на цвет кисти.
- Darken/ЗатемнениеПонижение тона цветов.
- Erase Alpha/Стирание АльфаДелает изображение прозрачным в месте рисования, позволяя фоновым цветам и текстурам ниже уровнем проявиться.
- Add Alpha/Добавление АльфаДелает изображение более непрозрачным в месте окрашивания.
Чтобы увидеть эффект от Erase и Add Alpha в UV/Image Editor, вы должны включить отображение альфа-канала, кликнув на Display Alpha или Alpha-Only. Прозрачные (без альфа) области покажут клетчатый фон.
- Image/ИзображениеКогда используется кисть клон, позволяет выбрать изображение в качестве источника клонирования.
- Alpha/АльфаНепрозрачность отображения клона изображения.
Текстура
Используйте селектор текстур в низу панели раскрашивания для выбора загруженный изображений или процедурных текстур и использования в качестве шаблона вашей кисти. Обратите внимание, чтобы использовать это, вы должны иметь заполняющий материал определенным, и эта особая текстура определяется использованием кнопок Material и Texture. Это не необходимо для применения материала или текстуры какой-либо полисетке где-либо, это должно быть только определено.
В режиме клонирования это поле меняется, показывая изображение или текстуру откуда происходит клонирование.
- Brush MappingУстанавливает как текстура накладывается на кисть.
- View PlaneВ 2D рисовании текстура движется вместе с кистью.
- Tiled/ПлиткаТекстура смещается с расположением кисти.
- 3DТак же как и режим tiled.
- Offset/СмещениеСмещение текстуры по x, y, и z.
- Size/РазмерУстанавливает масштаб текстуры по каждой оси.
Инструмент
Есть четыре типа кистей.
- Draw/РисованиеОбычная кисть, рисует цветную полосу.
- Soften/СмягчениеСмешивание границ между двумя цветами.
- Smear/РазмазываниеПри нажатии, берет цвета под курсором и смешивает их в направлении движения мыши. Похоже на инструмент “smudge” в Gimp.
- Clone/КлонированиеКопирует цвета с указанного изображения на активное. Фоновое изображение отображается когда кисть выбрана. Используйте слайдер Blend для контроля проступания фона.
Нанесение краски
- Airbrush/АэрографСохраняет нанесение пока зажата мышь.
- Rate/ТемпИнтервал между мазками аэрографа.
- Space/ПространствоНастройка дистанции ограничения применения кисти.
- Distance/ДистанцияПространство между мазками в процентах от диаметра кисти.
- Wrap/ЗаворачиваниеЗаворачивает ваше рисование к другой стороне изображения как ваша кисть движется от другой стороны полотна. Удобно для создания безшовных текстур.
Paint Curve
Позволяет управлять спадом кисти. Изменение формы кривой делает кисть мягче или жестче.
Сохранение
Если пункт Image заголовка меню содержит звездочку, это означает, что изображение было изменено, но не сохранялось. Используйте опцию Image->Save Image чтобы сохранить вашу работу с другим именем или перезаписать оригинальное изображение.
Так как изображения, используемые как UV Текстуры, функционально отличаются от других изображений, вы должны хранить их отдельно.
Формат изображения для сохранения не зависит от формата для визуализации. Формат сохранения UV Изображения выбирается в заголовке Окна Сохранения Изображения, по умолчанию это PNG (.png).
Если сжатие включено в заголовке, либо вручную включено Image->Pack Image, сохранять изображение в отдельный файл нет необходимости.
Использование стороннего редактора изображений
Если вы используете стороннюю программу для редактирования вашей UV Текстуры, то должны:
- Запустить эту программу (GIMP, Photoshop, …).
- Загрузить изображение или создать новое
- Внести изменения в изображение, и пересохранить в этой программе.
- Вернуться в Blender, загрузить изображение в UV/Image Editor.
Вы захотите использовать другие программы, если у вас есть команда людей, использующих разные программы для создания UV Текстур, или если вы хотите применить спецэффекты, которые Texture Paint не поддерживает, либо если вы более знакомы с вашей предпочитаемой программой.
Трёхмерный редактор Blender имеет массу достоинств, и мы уже рассказывали читателям 3DNews об этой замечательной программе (см. материал «Blender 2.45: бесплатный 3D-редактор»). Со времени написания того обзора программа сильно изменилась — у нее появилось множество полезных функций, она стала на порядок мощнее, удобнее, но при этом по-прежнему остается бесплатной. Сегодня мы поговорим не столько о её возможностях (для перечисления всех опций и настроек приложения пришлось бы написать не статью, а увесистый справочный том), сколько о трудностях, с которыми придётся столкнуться тому, кто в первый раз запустит этот 3D-редактор.
На данный момент Blender не может похвастаться длинным списком известных проектов, где бы он использовался. Из более или менее стоящих работ, выполненных с помощью этого 3D-редактора, на ум приходит разве что «Человек-паук — 2» да полнометражный анимационный фильм «Брэндан и секрет Келлов». Ну а лучше всего раскрывает возможности программы проект Llama Drama — это две короткометражных анимации про непутёвую Ламу, сделанные командой профессионалов Blender.
Отсутствие «портфолио» программы можно объяснить лишь тем, что профессионалы в крупных компаниях очень осторожно относятся к бесплатному продукту, который распространяется «как есть». Для солидных анимационных студий очень важно, чтобы продукт не только имел мощный арсенал средств, но еще и развивался, имел хорошую поддержку. В случае же с Blender все построено на сплошном энтузиазме. К тому же, именитые студии сильно привязаны к коммерческому программному обеспечению, отказаться от которого невозможно по целому ряду причин — от проблем, связанных с совместимостью с другим ПО, до очевидного нежелания отказываться от разнообразных заготовок в привычном инструментарии и многолетнего опыта работы с профессиональным дорогим приложением.
Тем не менее с каждой новой версией Blender обретает всё большую популярность среди профессионалов. На данный момент его уже взяли на вооружение десятки анимационных студий, которые успешно используют инструментарий программы для производства мультимедийных презентаций, рекламных роликов и заставок на ТВ. Потенциал программы настолько велик, можно с уверенностью утверждать: появление более серьёзных проектов — это почти наверняка вопрос времени. Так, например, относительно недавно создателем «сердитых птичек» Rovio Stars совместно с английской студией Midoki была выпущена многопользовательская онлайн-стратегия Plunder Pirates. Для производства этой красочной и запоминающейся игры был использован Blender.
Растущая популярность 3D-редактора закономерна, ведь о достоинствах Blender можно говорить очень долго. Эта программа очень мощная, но при этом рационально использует системные ресурсы. Ранние дистрибутивы редактора «весили» всего несколько мегабайт, и уже тогда Blender мог использоваться как полноценный профессиональный инструмент для 3D-моделирования. Сейчас размер установочного файла стал больше, но, по сравнению с дистрибутивами других пакетов для 3D-моделирования и анимации, он все так же имеет намного меньший объем, а по функциональности при этом не уступает именитым программам. Сомневаетесь? Тогда посмотрите следующее видео — все сделано в Blender.
Трёхмерный редактор — программа интересная, но сложная. Если вас действительно увлёк мир 3D, нужно запастись терпением, в особенности когда речь идёт о бесплатном редакторе Blender. Его очень сложно осваивать методом «научного тыка», и это является для многих любителей 3D непреодолимой проблемой. Так, например, в программе отсутствует полноценное главное меню в том виде, к которому все привыкли. Многие средства и команды приложения запрятаны где-то глубоко в интерфейсе или вообще могут быть вызваны только клавиатурными сочетаниями. Для изучения Blender аниматору и дизайнеру определенно потребуется время, чтобы привыкнуть и освоиться в новой среде.
Парадоксально, но именно такая архитектура приложения, сделанная «под себя», и подкупает. Первые навыки работы с Blender приобретаются быстро, и уже через несколько дней интенсивного обучения приходит понимание того, что главная стратегия этой программы заключается в том, чтобы при минимальном количестве действий получить максимальный результат. Вот почему интерфейс Blender лишен необязательных значков, кнопок и прочих элементов.
Если вы решите изучить Blender, вы столкнетесь с массой вопросов, даже если до этого уже занимались созданием 3D. В Blender многое сделано не так, как к этому привыкли пользователи Maya, 3ds max и других коммерческих приложений. К счастью, к Blender прилагается неплохая документация (есть даже вариант перевода на русский язык, правда, не совсем корректный). А еще, по мере того как вы будете знакомиться с командами Blender, на экране то и дело будут появляться всплывающие подсказки с фрагментами официальной документации. Но и этого, конечно, будет мало. Поэтому в данном материале мы попробуем помочь новичкам в вопросе освоения Blender, сделав акцент на некоторых важных особенностях этого трехмерного редактора.
⇡#Интерфейс
Уникальность трёхмерного редактора заключается в том, что Blender сочетает в себе полный набор инструментов для производства анимации. Теоретически можно создать короткометражную анимацию от начала и до конца, используя исключительно средства данной программы. Функции Blender поражают своим разнообразием. Тут есть и модуль для анимации, и средство видеомонтажа, и 2D-рисования, трекинга, и инструменты трёхмерной лепки, и многое другое. Подозреваем, что именно эта «гремучая смесь» самых разнообразных средств для создания трехмерной графики и визуальных эффектов побудила разработчиков дать название программе Blender (в переводе с английского — «смеситель», «мешалка»). И всё это разнообразие инструментов не могло не сказаться на интерфейсе программы — внешний вид трёхмерного редактора может изменяться в зависимости от поставленной задачи.
При работе с Blender придётся выучить длинный список сочетаний клавиш. Без знания горячих клавиш работа в программе попросту невозможна, поэтому обращайте на них внимание по ходу этой статьи. Практически любой функции программы соответствует своя комбинация. Кроме того, горячие клавиши в программе могут менять своё назначение в зависимости от выбранного инструмента программы. Например, если вы работаете в режиме управления объектом Object Mode, клавиша G позволяет быстро перемещать объект в окне проекции. Но если вы включите режим трёхмерного скульптинга, та же клавиша будет вызывать определённый профиль кисти.
Трёхмерные редакторы часто имеют схожий интерфейс — окна проекций, панель с настройками выбираемых инструментов и т.д. Все это вы найдете и в интерфейсе Blender, однако «интуитивно понятным» его назвать нельзя. Он имеет много особенностей, поэтому даже тот, кто имеет хороший опыт создания трехмерной графики в других программах, не сможет сразу приступить к работе. Нужно потратить не один час, чтобы изучить основные компоненты редактора, расположение инструментов, а также некоторые команды для управления интерфейсом.
Приступая к новому проекту, трёхмерщики привыкли все начинать с нуля — наполнять сцену объектами, подбирать их параметры и пр. В Blender пустая сцена уже содержит ряд объектов: куб, источник света и камеру. Интерфейс программы не перегружен лишней информацией, поэтому вы не найдете кнопок для навигации в окне проекции. Управление видом осуществляется средней кнопкой мыши (простое нажатие средней кнопки — вращение сцены, нажатие с одновременным удерживанием клавиши Shift — смещение). Чтобы отдалить или приблизить вид, используйте скроллинг.
Владельцы ноутбуков, которые работают с тачпадом, могут столкнуться с проблемой при управлении видом в окне проекции. На большинстве мобильных ПК тачпады не снабжены средней кнопкой, поэтому некоторые команды в Blender выполнить невозможно. Иногда драйвер к тачпаду предоставляет возможность программной эмуляции нажатия средней кнопки мыши, однако эта опция не всегда работает должным образом на ноутбуке. К счастью, в Blender предусмотрено решение данной проблемы. Откройте окно с настройками программы, выбрав в меню File > Preferences, перейдите на вкладку Input и установите флажок напротив опции Emulate 3 Button Mouse.
После этого в Blender включится режим эмуляции средней кнопки мыши с помощью опциональных клавиш. Например, чтобы выполнить поворот вида в окне проекции, нужно нажать клавишу Alt и левую кнопку мыши одновременно, а чтобы сдвинуть вид в окне проекции, следует нажать Alt+Shift и левую кнопку мыши. Также в настройках можно включить опцию эмуляции цифровых клавиш дополнительной клавиатуры.
Если у вас уже есть некоторый опыт работы с трёхмерными редакторами 3ds max или Maya, вы можете активировать нужный профиль в настройках Blender, что позволит использовать для многих команд привычные клавиатурные комбинации.
При работе с трёхмерной графикой очень важно, чтобы пользователь мог настраивать программу «под себя». Интерфейс Blender очень гибок, его можно настраивать так, как это вам удобно. Элементами интерфейса редактора можно всячески управлять, например можно изменять размеры окон и панелей.
Рабочее пространство Blender можно разделить на условные зоны. Зонами можно считать редактор 3D-вида (3D View Editor), который включает в себя окна проекций, редактор настроек (Properties Editor), а также две панели — панель настроек и панель инструментов. Панель настроек по умолчанию скрыта. Чтобы ее увидеть, нажмите на плюсик в окне с видом сцены или воспользуйтесь клавишей N.
Панель инструментов также можно быстро скрыть или отобразить, воспользовавшись клавишей T.

Редактор параметров (редактор настроек)

Размеры панелей с инструментами в Blender можно изменять, можно даже полностью «задвинуть», убрав с экрана. Любую скрытую панель можно открыть с помощью значка в виде плюса, который появляется на месте спрятанного элемента интерфейса.
Интерфейс программы можно очень просто и удобно «дробить», разделяя его на новые окна и настраивая их содержимое. Вы можете, скажем, разделить окно проекции на два окна, в одном из которых оставить вид на сцену, а в другом включить режим отображения редактора кривых (Graph Editor). В правом верхнем углу любого окна программы можно увидеть крохотный треугольник. Чтобы разделить текущее окно на два, просто потяните этот треугольник.
Интерфейс Blender до и после операции «дробления» окон Split
Как правило, начинающие пользователи быстро находят способ «дробления» окон, создают их в большом количестве, а затем теряются в догадках, как убрать ненужные элементы интерфейса. Это еще одно свидетельство того, что в Blender многие операции реализованы неявно, и поиск нужных команд нередко превращается в утомительный квест. Чтобы скрыть какое-нибудь из окон интерфейса, его можно задвинуть в сторону, а чтобы полностью убрать окно, его следует объединить с соседним. Для объединения нужно поднести курсор к границе между окнами, а затем щелкнуть правой кнопкой мыши, в контекстном меню выбрать Join Area и навести указатель на то окно, которое требуется убрать.
Есть еще один способ дробления интерфейса редактора: нужно поднести курсор к границе между окнами, в контекстном меню выбрать Split Area и с помощью разделительной линии определить положение границы раздела новых окон.
По умолчанию в Blender отображается только один вид проекции — перспектива. Но для полноценной работы с 3D вам понадобится и классический обзор объектов — сверху, сбоку, спереди и т.д. Чтобы переключиться в привычный для CAD-приложений четырехоконный интерфейс воспользуйтесь сочетанием клавиш Alt+Ctrl+Q.
Еще одна удобная особенность интерфейса Blender — масштаб любого окна программы можно менять. Не размер окна, а именно масштаб, то есть делать элементы интерфейса более крупными. Для этого используйте клавиши «плюс» и «минус» на дополнительном цифровом блоке клавиатуры. Эффект масштабирования окон редактора чем-то напоминает изменение масштаба в браузере — читать надписи становится проще, вводить значения — удобнее. Данная опция будет особенно актуальна, если вы работаете на мониторе с очень высоким разрешением.
Одна из отличительных особенностей Blender — трехмерный курсор (правильнее его было бы назвать трехмерным маркером). Этот объект постоянно присутствует в сцене и является вспомогательным элементом для указания точных координат. Он помещается в той точке виртуального пространства, куда вы щелкнули мышью. Для трёхмерного курсора используется принцип привязки, поэтому его очень просто поместить, например, на поверхность трёхмерной модели. Если вы «потерялись» в виртуальном пространстве и не видите трёхмерный курсор, нажмите Shift+C. При этом трёхмерный курсор будет установлен в центр сцены, а вид будет изменен так, чтобы вы смогли его наблюдать.

Трёхмерный курсор Blender
Интересно, что при работе с разными 3D-редакторами пользователи сталкиваются с одними и теми же проблемами интерфейса. Например, в сообществах начинающих любителей 3D нередко можно увидеть вопрос «куда пропали стрелки?». Дело в том, что в большинстве трехмерных редакторов для операций трансформации (вращение, перемещение и масштабирование) принято использовать вспомогательный манипулятор — указатель с направлениями. На каком-то этапе изучения программы неопытный пользователь нажимает «не ту кнопку», и этот манипулятор исчезает с экрана. Выполнять поворот и перемещение объектов вслепую довольно неудобно, и пользователь тратит на поиски решения этой проблемы свои нервы и драгоценное время.
Blender тоже имеет подобный манипулятор, который может внезапно исчезнуть. Если он пропал с экрана, скорее всего, вы случайно нажали сочетание клавиш Ctrl»+»Space. Нажмите эту комбинацию повторно, и манипулятор снова отобразится на экране. Для включения и отключения манипулятора также используется соответствующая кнопка под окном проекции. Вращать, перемещать и масштабировать объекты можно также с помощью быстрых команд: G — позволяет быстро перемещать выделенный объект, R — вращать, S — масштабировать. Знание этих команд крайне необходимо, и особенно пригодится, когда вы будете заниматься моделированием.

Кнопки для включения операций трансформации и переключения в режимы перемещения, вращения и масштабирования.
В программе имеется очень удобная система поиска. С ее помощью вы всегда можете отыскать нужную вам команду. Откройте меню поиска с помощью клавиши «Пробел» и начните вводить название нужной опции. Blender постарается помочь подсказками. Иногда это здорово ускоряет работу. Например, если вы работаете над динамикой компьютерной игры, не нужно для каждого отдельного объекта указывать физические свойства. Достаточно набрать game, и в списке появится команда Copy Game Physics Properies to Selection, которая позволит быстро передать физические свойства выделенным объектам сцены.

⇡#Моделирование
В трёхмерной графике существует много приёмов моделирования. Создавать трехмерные поверхности можно, например, при помощи инструментов полигонального моделирования, когда поверхность модели состоит из многоугольников, можно заниматься трёхмерным скульптингом, используя виртуальные кисти (как в программе ZBrush), можно использовать моделирование при помощи сплайнов (трёхмерных кривых) и так далее. В Blender реализованы все наиболее часто встречаемые способы моделирования.
Самый простой и популярный метод — полигональное моделирование, при котором трёхмерная форма создается путём редактирования подобъектов каркаса модели — вершин, ребер и поверхностей (полигонов). Для того чтобы начать работу с этими подобъектами, необходимо включить режим редактирования Edit mode. По умолчанию в редакторе задействован режим работы с объектами Object mode, в котором можно управлять положением и ориентацией объектов трёхмерной сцены. Чтобы переключиться в режим редактирования объекта, следует выбрать нужную команду из списка режимов работы.

Список режимов работы Blender
При создании сложной топологии трехмерной модели, например в процессе моделирования трехмерного персонажа, часто приходится использовать так называемое мягкое выделение (soft selection). Суть его сводится к тому, что когда вы выделяете один или несколько подобъектов каркаса, например пару вершин, их перемещение (или другая операция трансформации — вращение, масштабирование) в окне проекции окажет влияние на прилегающие подобъекты (вершины). Причем степень воздействия на прилегающие вершины зависит от расстояния между редактируемым подобъектом и прилегающими вершинами — чем дальше подобъект от редактируемой области, тем слабее его трансформация.
Понятие soft selection является универсальным. Эту команду можно найти практически в каждом 3D-редакторе — в Maya, 3ds max, Cinema 4D и пр. Но в Blender эта команда отсутствует, и поиск по документации вам не поможет. Дело в том, что разработчики её назвали иначе — proportional editing. Для активирования режима мягкого выделения нужно нажать клавишу O, а чтобы изменить диаметр области воздействия, используйте в процессе редактирования колесо скроллинга мыши. Управлять площадью воздействия на прилегающие вершины можно также с помощью клавиш PgUp и PgDn (эти клавиши следует удерживать при выполнении операций трансформации). Свойства режима мягкого выделения также доступны на панели инструментов слева от окна проекции.

Создавать новые поверхности можно вручную. Чтобы создать новый полигон, необходимо выбрать вершины, через которые он будет проходить, после чего нажать клавишу F. А простейший способ создать вершину — щелкнуть левой кнопкой мыши при нажатой клавише Ctrl.
Объединение подобъектов — одна из самых частых операций в программе, особенно важная для редактирования каркаса модели. Чтобы объединить два подобъекта, скажем две вершины, нужно выделить их, удерживая клавишу Shift, а затем нажать сочетание Alt+M. Программа отобразит контекстное меню с настройками объединения подобъектов.

На этапе моделирования может возникнуть необходимость преобразования объекта в редактируемую оболочку (например, если вы сделаете объемный текст, а затем решите его доработать стандартными средствами редактирования каркаса модели). Для быстрого преобразования сплайновой формы в редактируемый каркас можно использовать сочетание клавиш Alt+C. На экране появится меню, где можно выбрать команду преобразования.
⇡#Режим трёхмерной лепки
В отличие от прочих приёмов моделирования, цифровой скульптинг ориентирован на интуитивно-творческий подход к созданию трёхмерных форм. Без такого инструмента теперь не обходится ни один крупный CG-проект. Органические формы очень трудно программировать и делать «под линейку», для хороших художников гораздо легче творить руками, пусть и в виртуальном мире. Самая популярная программа для скульптинга — ZBrush, с помощью которой были созданы, например, чудища из «Пиратов Карибского моря», персонажи фильма «Аватар» и пр. Эта программа всем хороша, но цена на неё составляет почти восемьсот долларов. Инструмент для цифрового скульптинга в Blender во многих случаях может заменить ZBrush, поскольку содержит базовые опции, предлагаемые в продукте компании Pixologic.
Чтобы начать творить в Blender с помощью виртуальных кистей, нужно задействовать режим Sculpt Mode. Вы можете использовать кисти с разными профилями, создавать собственные варианты деформаций, назначать маски. В программе есть и возможность симметричной лепки. При создании модели используется алгоритм динамической топологии, который позволяет уплотнять каркас модели, увеличивая детализацию трёхмерной поверхности в местах деформации. Blender поддерживает работу с графическими планшетами, и, если в настройках кисти активировать соответствующую опцию, модуль цифровой лепки будет учитывать степень нажатия цифрового пера.
При переходе в режим трёхмерной лепки можно использовать небольшую библиотеку с профилями кистей (доступно два десятка разных профилей). Blender дает возможность быстро выбирать нужный профиль кисти с помощью горячих клавиш. Запоминаются они легко: клавиша S вызывает профиль кисти Smooth для сглаживания неровных вершин, клавиша P активирует профиль Pinch (щипок), который, воздействуя на вершины, стягивает их к центру области редактирования, клавиша G вызывает профиль кисти Grab и т.д.

Конечно, по функциональности ZBrush намного мощнее, движок трёхмерной лепки компании Pixologic более продуман и разнообразен. Но, с другой стороны, для ZBrush очень желательна интеграция с профессиональным 3D-редактором, в то время как Blender сам по себе является полноценным редактором.
В Blender есть огромный арсенал инструментов для моделирования, настройки персонажной оснастки и еще много других средств для создания 3D, которых в ZBrush попросту нет. Про финансовый аргумент также не стоит забывать — нужно хорошо подумать, имеет ли смысл платить деньги за функции, которыми не придётся пользоваться.
⇡#Модификаторы
Инструменты трёхмерных редакторов часто повторяют друг друга. Действительно, придумать что-то новое очень сложно, поэтому принципы построения 3D-модели во всех программах очень схожи. А в Blender есть даже целый класс инструментов, который повторяет аналогичные средства для трёхмерного моделирования и анимации в 3ds max. Мы имеем в виду модификаторы. Да, Blender, как и популярный коммерческий пакет от Autodesk, также содержит группу модификаторов самого разного предназначения. На первый взгляд, если сравнить список модификаторов Blender с аналогичным в 3ds max, можно увидеть, что инструментарий бесплатного редактора выглядит куда более скромно.

Но тут стоит вспомнить об одной немаловажной детали — бесплатный инструмент создавался не для продажи, а для работы. В 3ds max есть некоторые модификаторы, которые на практике используются крайне редко, а есть и такие, которые практически дублируют назначение друг друга, как, например, Meshsmooth и Turbosmooth. Таким образом, если отмести в сторону «шелуху», пропасть между 3ds max и Blender становится не такой и большой. Уже через несколько минут после экспериментов с модификаторами Blender можно установить прямую аналогию между названиями: модификатор Solidify — это тот же модификатор Shell из 3ds max, блендеровский модификатор Smooth во многом схож с модификатором Relax и т. д.
⇡#Освещение
Источники освещения всегда играют большую роль. Их настройка тесно связана с параметрами движка визуализации. В зависимости от выбранного типа движка визуализации набор параметров созданного источника света может быть несколько иным.

Настройки источника Spot для Blender Render

Настройки источника Spot для Cycles Render
Самые простые из источников света в Blender — точечный источник Point и направленный осветитель Spot. Помимо них есть также Sun, Area и Hemi. Изменять тип виртуального источника света можно на лету, используя для этого соответствующую кнопку в параметрах данного объекта.
Если включить режим интерактивного рендеринга движком Cycles (выбрать в списке Cycles Render и нажать Shif+Z), можно увидеть, что при отсутствии источников освещения сцена все равно видна — она подсвечивается серым цветом окружения, который указан в настройках на вкладке World.

Несмотря на то, что в настройках объекта Sun имеется параметр, определяющий величину источника света, как таковой площади осветительной поверхности в окне проекции вы не увидите. Данный источник света нужно воспринимать как бесконечную стену света, упрощенную модель такого очень крупного осветителя как Солнце. По этой причине перемещение источника света Sun в окне проекции не оказывает влияния на общую картину освещенности сцены — где бы он ни находился в сцене, интенсивность светового потока и тени остаются неизменными. Чтобы изменить освещенность, можно повернуть этот источник света на какой-нибудь угол. Следует учитывать, что при увеличении размеров источника Sun световая энергия распределяется на большую площадь, и яркость света на отдельных объектах сцены при этом становится меньше.
Источник света Hemi не поддерживается движком визуализации Cycles и интерпретируется им как Sun. Этот объект представляет собой полусферу, поверхность которой излучает свет. Данный тип источника может применяться для имитации небосвода.
⇡#Материалы и текстурирование
На этапе настройки материалов в Blender понимаешь, насколько удобен интерфейс этой программы и насколько правильно сделали разработчики, взяв за основу принцип «инструменты программы не должны перекрывать друг друга». Создав небольшое отдельное окно с интерактивным рендером (включается сочетанием клавиш Shift+Z или выбором варианта отображения объектов в окне проекции Rendered) и расположив его, например, под редактором настроек (Properties Editor), можно вместо окон проекций открыть редактор узлов и «колдовать» в нем, подбирая необходимые параметры материалов.
В Blender редактора материалов как такового нет, зато имеется более гибкое и наглядное средство — редактор узлов. Выбирается он в том же меню, где находятся команды для перехода в режим редактирования, режим работы с Timeline и т.д.
Для движка визуализации Cycles Render материалы являются сочетанием трех основных настроек: Surface (рисунок поверхности), Volume (фактура объема) и Displacement (рельеф материала). К этим настройкам можно привязывать шейдеры, текстуры, а также всевозможные комбинации доступных узлов. Комбинации узлов в конечном итоге и определяют внешний вид поверхности модели, а также задают характер заполнения объема каркаса модели и описывают визуальный эффект смещения поверхности сетки.
Чтобы создать новый материал и перейти к его настройкам, следует выделить объект в окне проекции, перейти на вкладку Material редактора параметров, а затем нажать на кнопку Add new material. На панели отобразятся главные характеристики упомянутых выше параметров — настройки объема Volume, параметра смещения Displace и настройки поверхности Surface.
Базовые параметры можно указать в панели параметров Blender, а для более тонкой настройки необходимо вызвать редактор узлов Node Editor. Выбрав режим отображения на экране редактора узлов, установите флажок Use nodes, чтобы увидеть содержимое диаграммы. После того как вы создадите первый материал, в редакторе узлов появятся первые блоки узловых диаграмм.
Для управления свойствами материалов начинающим пользователям Blender придется основательно изучить свойства узлов, которые можно использовать в проекте. Работа с материалами в Blender напоминает игру с конструктором. Конечный результат может выглядеть как весьма замысловатая диаграмма связей.
Сами узлы (или, попросту говоря, наборы свойств материала) можно увидеть слева от окна редактора узлов — на панели инструментов. Для ускорения работы можно использовать сочетание клавиш Shift+A — эта команда открывает контекстное меню для быстрого доступа к узлам.
При наличии связей в диаграмме, одни узлы оказывают влияние на другие, и так происходит формирование свойств материала. Например, связь между сокетом Color («цвет») в узле Diffuse BSDF и сокетом Color в узле процедурной текстуры Wave Texture («волновая текстура») приведет к тому, что объект покроет волнообразный рисунок. А если соединить сокет Fac узла Wave Texture со слотом Displacement узла Material Output, поверхность создаваемого материала покроют волнообразные вмятины, характер которых будет определяться рисунком все той же процедурной текстуры Wave Texture. Таким образом, смешивая компоненты в редакторе узлов, можно получить материал с любыми свойствами — матовый или зеркальный, со свечением, с эффектом подповерхностного рассеивания, как в воске, с рельефом, покрытым узором, и т.д.
Связь между узлами устанавливается просто — достаточно захватить курсором мыши один из так называемых сокетов (круглые цветные точки на правой или левой стороне узлового блока) и потянуть его на аналогичный сокет другого узла. Чтобы разрушить связь между узлами, нужно захватить один из узлов и, оттянув линию связи в сторону, отпустить левую кнопку мыши.
Названия шейдеров в Blender часто включают в себя приставку в виде нескольких букв, например Glass BSDF или Subsurface Scattering BSSRDF. Эта приставка сообщает о математической составляющей алгоритма визуализации материала. Аббревиатура BSDF расшифровывается как «модель двунаправленной функции распределения рассеивания света». По сути, это алгоритм, который описывает отраженный свет, а также сильно упрощенную схему подповерхностного рассеивания. BSSRDF (Bidirectional Surface Scattering Distribution Function) — это двунаправленная функция распределения поверхностного рассеивания, которая позволяет более корректно визуализировать прохождение света через материал.
При работе с редактором узлов имеет смысл включить одно из стандартных дополнений к Blender под названием Wrangler node. Этот модуль ускорит работу в окне Node Editor. Скажем, чтобы создать связь между каким-нибудь шейдером, например Subsurface Scattering BSSRDF и узлом Subsurface Scattering BSSRDF, достаточно нажать Shift+Ctrl и щелкнуть по заголовку узлового блока Subsurface Scattering BSSRDF.
Текстовые узлы удобно группировать. Например, если создать узел Frame и перетащить в него несколько узлов, образующих свойство какого-то материала, появится цельная группа компонентов, которую можно будет перемещать и использовать в работе.

Для активированного дополнения Wrangler node, о котором упоминалось выше, эта операция выполняется еще проще — с помощью сочетания клавиш Shift+P.
В некоторых случаях возникает необходимость временно отключить те или иные узлы, не прерывая цепочку связей в диаграмме. В этом случае можно просто «замкнуть» узел с помощью клавиши M. В результате работы этой команды входной и выходной сокет узла будет автоматически замкнут, и данный компонент перестанет оказывать влияние на материал. Повторное нажатие на клавишу М уберет «замыкание».
⇡#Визуализация: движки визуализации, работа со слоями, композитинг
Механизм визуализации в Blender универсален, как и подобает профессиональному 3D-редактору. Программа поддерживает как собственный алгоритм просчета финального изображения, так и сторонние движки, обеспечивающие альтернативные методы анализа сцены. Среди наиболее популярных модулей, с которыми совместим Blender, можно выделить Yafaray, LuxRender, Maxwell Render (необходим неофициальный модуль B-Maxwell), V-Ray, OctaneRender. Однако использование этих модулей не является обязательным условием для получения реалистичного изображения (если, конечно, грамотно использовать стандартные средства визуализации).
По умолчанию в Blender есть три движка визуализации: Blender render — быстрый классический алгоритм просчета, Cycles — движок, алгоритм которого основан на методе трассировки света, а также Blender game — интерактивный игровой движок.

Cycles Render оптимизирован для использования в режиме реального времени. При наличии мощной видеокарты он может относительно быстро визуализировать трехмерную сцену с достаточно высоким уровнем реалистичности. Запуск визуализации включается клавишей F12, а чтобы сохранить отрендеренный кадр, нужно нажать F3 и указать формат и расположение файла на диске.
Стандартный движок рендеринга имеет массу настроек. В программе выделен набор слотов, всего восемь штук (в версии Blender 2.75a). Нажимая клавишу J, можно быстро переключаться между вариантами визуализированных изображений, сравнивая результат.

Следующая функция визуализации будет особенно полезна при сравнении разных вариантов изображений. В опциях визуализации (вкладка Render редактора параметров, свиток Metadata) можно включать режим отображения так называемого штампа — вспомогательной надписи, которая помещается поверх отрендеренного изображения и отображает сведения о текущем проекте. Штамп может показывать имя сцены, время, затраченное на обработку изображения, дату создания изображения и место расположения файла на диске, номер кадра в анимации и пр. В этом штампе можно также оставлять свои собственные текстовые комментарии.

Нужно сказать, что от выбора движка визуализации зависит не только качество финального изображения, но и сам процесс работы над 3D. Например, когда вы занимаетесь настройкой текстур, отображение UV-карты в окне проекции включается по-разному. Для классического движка Blender Render это происходит автоматически, а для Cycles Render необходимо настраивать отображение через редактор узлов.
Рендеринг в Blender вынуждает постоянно искать «золотую середину» между продолжительностью обработки сцены и приемлемым качеством финальной картинки. Поэтому вполне очевидно, что в арсенале трёхмерного редактора присутствует целый ряд инструментов, предназначенных для композитинга. Если у вас недостаточно опыта работы с 3D и термин «композитинг» вам не говорит ни о чём, мы внесём ясность и объясним, что это такое.
Не секрет, что визуализация — это самая утомительная процедура при работе над проектом. Чем лучше качество, тем дольше компьютер обрабатывает изображение. Подбор нужных параметров визуализации занимает невероятно много времени, ведь после каждой новой попытки нащупать «золотую середину» между скоростью просчета и качеством картинки приходится ждать окончания рендеринга. Порой подбор настроек визуализации столь утомителен, что рациональнее пойти другим путём — выполнить визуализацию всего один раз, сделав поэлементный рендеринг. Результатом будет набор отдельных изображений, каждое из которых содержит рисунок своего параметра — изображение с бликами, рисунок теней, изображение с цветом диффузного рассеивания и т. д. Объединив все эти изображения в виде слоёв, мы получаем результирующее изображение, которое очень просто отредактировать на любом уровне — исправить цвет, изменить отражение и др. Все это делается мгновенно средствами постобработки изображения, без необходимости повторной длительной визуализации. Если вы виртуозно работаете со слоями в Photoshop, то легко представите себе преимущества композитинга перед визуализацией всей сцены сразу, в один проход.
Blender позволяет разбивать сцену на отдельные слои, группы слоев, а также дает возможность выполнять поэлементный рендеринг. Кроме этого одним из удобных средств композитинга является все тот же редактор узлов, который помогает сводить отдельные слои изображения или фильма, настраивать монтаж через альфа-канал и т. д. Управление слоями проекта выполняется с помощью значка в виде набора ячеек. Точками в этих ячейках показано наличие объектов в слоях. По умолчанию в новом проекте сразу присутствует первый слой, который содержит все элементы трёхмерной сцены. Чтобы перенести объект на новый слой, нужно выделить объект в сцене, нажать клавишу M и выбрать ячейку слоя, на который следует поместить новый объект. Чтобы работать с несколькими слоями одновременно, их необходимо выделить, удерживая при этом клавишу Shift. Для более удобного управления слоями и группами слоёв перейдите на вкладку Layers панели свойств. Там же вы найдете простой менеджер слоёв, набор ячеек для визуального представления слоев рендеринга (повторяет инструмент под окнами проекций), а также ряд настроек для задействования поэлементного рендеринга.
⇡#Анимация
Анимация — это очень широкое понятие. Существует классическая компьютерная анимация — анимация по ключевым кадрам, отдельный раздел трёхмерной графики — персонажная анимация, еще отдельная группа средств потребуется для просчёта и моделирования физических процессов. В Blender представлено такое разнообразие инструментов, что их хватит для решения любой задачи, связанной с анимацией.
Прежде всего, стоит упомянуть классический прием создания анимации — по ключевым кадрам. Чтобы анимировать сцену таким способом, выберите положение объекта в сцене, установите положение бегунка на временной шкале Timeline и нажмите клавишу I. Далее в контекстном меню выберите анимируемый параметр и укажите команду для создания ключа анимации.

Еще более простой способ анимировать объекты сцены — в режиме автоматического создания ключевых кадров. Этот режим активируется нажатием красной кнопки, которая расположена возле кнопок для управления воспроизведением анимации. Более тонкая настройка анимации выполняется в окне Graph Editor. В редакторе графов вы найдете графики зависимостей анимируемых параметров, на которых маркерами будут отмечены ключевые значения. Выделив маркер, в настройках можно изменить тип излома кривой, оказав влияние на характер протекания анимации в ключевой точке.
Некоторые инструменты Blender не сразу бросаются в глаза, даже если вы уже работаете с этой программой в течение какого-то времени. Например, средство для управления связанными параметрами — driver. Об этой возможности Blender как-то не очень часто вспоминают в уроках и документации, и, между прочим, зря. Ведь drivers — это одна из изюминок бесплатного 3D-редактора. С помощью этой функции можно, например, связать вращение колес автомобиля с его положением, чтобы при перемещении машины не нужно было каждый раз анимировать движение колес. Или, например, можно синхронизировать движение отдельных деталей сложного механизма — шестерёнок, пружин и пр. Драйверы также используются для упрощенного управления оснасткой персонажа. Настройка драйверов выполняется с помощью редактора графов, переключенного в режим Drivers.

Любопытно, что числовые параметры объектов, которые доступны в интерфейсе Blender, можно заменять выражениями и функциями. Например, если в поле параметра Seed, который обеспечивает случайное распределение шума на визуализированном изображении, вместо числового значения написать #frame, Blender будет в каждом кадре генерировать новую выборку случайных значений, в зависимости от номера кадра.
⇡#Динамика твердых тел
Динамика твердых тел в Blender реализована просто и удобно, движок для просчета физики соударений работает превосходно. Аниматор имеет возможность моделировать взаимодействия между «твердыми» объектами, а также составлять конструкции — например, соединять повторяющиеся звенья цепи. Решение физических задач может также включать такие особенности взаимодействий, как разрушение конструкций (опция Breakable), геометрия поверхности соударения, определение внешних сил и пр. Если у вас есть опыт создания анимации в других приложениях, разобраться с аналогичной функцией в Blender будет делом нескольких минут. В бесплатном редакторе процесс настройки сцены с анимацией взаимодействующих тел логичен и максимально упрощён. Выделить объект, перейти на вкладку Physics, нажать на кнопку Rigid Body и указать тип объекта: подвижный — active или неподвижный — passive. Всё! Простейшая анимация готова. Запускайте воспроизведение в окне проекции и смотрите, что из этого получилось.

Не вызывает нареканий и модуль для симуляции ткани. Деформация ткани создается благодаря модификаторам Cloth и Collision. Первый, то есть Cloth, назначается объектам, которые должны играть роль ткани в сцене. Тут стоит обратить внимание на топологию «тряпичной» модели — реалистичная деформация возможна лишь при достаточной плотности полигональной сетки, поэтому чаще всего имеет смысл еще до симуляции увеличить число вершин модели с помощью модификатора Subdivision. Модификатор Collision назначается объектам, с которыми происходит столкновение ткани. Симуляция поведения ткани запускается сама по себе, при воспроизведении анимации в сцене. Ткань имитируется очень реалистично, артефакты минимальны и легко устраняются увеличением значений параметров Steps и Quality.
⇡#Анимация жидкостных эффектов
Не так давно мы рассказывали читателям 3DNews об очень интересном инструменте компании NextLimit — симуляторе жидкостных эффектов RealFlow (см. материал «Обзор симулятора жидкости RealFlow: невероятные фокусы с водой»). Бесплатный трёхмерный редактор включает в себя модуль, который, как и RealFlow, может моделировать всевозможные текучие эффекты. И, как вы можете увидеть ниже, шоколадные батончики в руках опытного аниматора Blender получаются не хуже, чем в симуляторе компании NextLimit.
Вероятно, на этом месте у любителей 3D возникнет вполне очевидный вопрос: «А какой инструмент лучше»? Сравнивать движок жидкостных эффектов в Blender с алгоритмом RealFlow было бы не совсем корректно и правильно. По точности просчёта, а также по разнообразию инструментов для настройки эффектов Blender, несомненно, уступает специализированному продукту испанских разработчиков. Но это никоим образом не умаляет достоинств модуля для работы с «флюидами» в Blender. При корректной настройке параметров взаимодействия и правильной геометрии взаимодействующих объектов результат выглядит вполне реалистично.
Кроме того, просчет жидкостной анимации происходит очень быстро. При этом процесс «запекания» (так в Blender называется операция по просчету анимации жидкости) щадит ресурсы системы, и компьютер не тормозит. В случае необходимости в настройках анализа сцены можно установить число вычислительных потоков, чтобы еще больше снизить нагрузку.

Инструменты данного модуля находятся на последней вкладке панели параметров — Physics. Моделировать анимацию жидкостей достаточно просто. Предположим, вы задались целью смоделировать простейшую сцену — наполняющийся водой стакан. В физической модели участвуют два объекта — стакан и источник жидкости. Однако для создания подобной анимации в Blender вам понадобятся не два, а три объекта: модель стакана, произвольный объект (например, сфера) и параллелепипед. Произвольный объект служит источником жидкостного потока, стакан представляет собой препятствие, с которым взаимодействует жидкостный поток. Последний же объект, параллелепипед, необходимо отнести к категории Domain — это тип объектов, который определяет область виртуального пространства, где будет происходить анализ физической задачи. Следовательно, размеры параллелепипеда и его расположение должны быть таковы, чтобы в его объеме расположились все объекты симуляции.
Для описания роли каждого из объектов вы выполняете одно и то же действие — выбираете в окне проекции объект, переходите на вкладку Physics и нажимаете на кнопку Fluid. Далее в настройках указываете роль, которую объект будет играть в симуляции: будет ли это источник потока (Inflow), объект, с которым поток должен взаимодействовать (Obstacle), поглотитель водного потока (Outflow) и т. д. (ищите параметр Type в свитке Fluid). Направление потока определяется значением вектора скорости Inflow Velocity. Последний шаг настройки сцены — запекание, то есть просчёт поведения жидкости. Для запуска просчёта нужно выделить объект, в свойствах которого указан тип Domain, а затем нажать на кнопку Bake. В настройках жидкости вы найдете три базовых профиля для создания потоков с характерными текучими свойствами — мёда, масла и воды.
⇡#Работа с частицами: волосы, дым, огонь и прочее
В опытных руках источники частиц превращаются в один из самых мощных инструментов для создания анимационных эффектов. Когда мы говорим о частицах, на ум в первую очередь приходят банальные сюжеты: падающие капли дождя, пролетающий снег, пыль в воздухе, песчинки на пляже и т.д. Однако на самом деле частицы могут использоваться для гораздо более сложных задач, чем моделирование стайки птиц или косяка рыб. В Blender на основе частиц создан ряд анимационных эффектов: огонь, дым, а также… моделирование волос.
Принцип создания дыма и огня практически аналогичен тому, который использовался для имитации жидкостных эффектов. В сцене создаются несколько объектов, среди которых должен быть источник эффекта (огня или дыма) и контейнер Domain, внутри объема которого программа будет выполнять просчёт анимации. Также в сцене может находиться объект, который будет препятствовать распространению эффекта, взаимодействуя с ним.
В отличие от многих 3D-редакторов, в Blender симуляция эффекта отображается в режиме реального времени, что значительно упрощает настройку анимации.
Результат создания огня и дыма вполне реалистичен.
Для моделирования волос следует перейти на вкладку Particles и создать новый источник, указав в его настройках тип Hair. Установив флажок напротив опции Hair Dynamics, вы получите доступ к параметрам, которые позволят настроить динамику волос.
Как правило, моделируя волосы, приходится очень точно управлять их положением на модели. Для этой цели на модели выделяется область, затем этой области присваивается какое-то имя и в настройках частиц отмечается, к какой группе выделенных вершин будут привязаны волосы. Чтобы обозначить группу вершин (Vertex Group) на объекте, выделите в режиме редактирования нужные полигоны модели, перейдите на вкладку Data и в свитке Vertex Groups создайте новую группу, дав ей какое-то имя. Перейдите в режим работы с объектом, в настройках источника частиц в свитке Vertex Groups щелкните напротив параметра Density (плотность размещения волос) и выберите из списка имя той группы вершин, которую вы только что создавали. После этого волосы будут распределены только по нужной области.

Моделировать прическу очень удобно с помощью режима Particle Edit. В этом режиме у вас появляется возможность в буквальном смысле «причесать» ваш персонаж. С помощью набора инструментов и виртуальных кистей вы можете укладывать волосы в нужном направлении, подрезать их в определенных местах, наращивать, завивать и т.д. Все инструменты для работы с укладкой волос располагаются на вкладке Tools панели инструментов слева.

Стоит отметить, что для визуализации волос большое значение имеет тип выбранного движка визуализации. Например, классический Blender Render позволит просчитать сцену быстрее, однако этот движок имеет существенный недостаток — для имитации реалистичных прядей необходимо подготавливать материал для волос, оперируя маской прозрачности и подбирая нужным образом освещение. Иными словами, результат получается «поддельный». В последних версиях Blender была добавлена поддержка визуализации с помощью движка Cycles. Это упростило задачу аниматорам, поскольку отпала необходимость имитировать градиентную прозрачность и стало возможным применять обычную процедуру подготовки материала для волос и шерсти. Единственный недостаток Cycles — менее высокая скорость по сравнению с Blender Render. Но, как говорится, красота требует жертв.
⇡#Дополнения к Blender
Хотя Blender содержит огромное количество инструментов, совершенству нет предела. Чтобы улучшить программу, можно использовать дополнительные модули. Их не так много, как, скажем, плагинов для 3ds max, однако они есть, и большая часть их бесплатна. Любителей 3D, которые захотят освоить Blender, особенно порадуют бесплатные фотореалистичные визуализаторы Yafaray и LuxRender.
Устанавливаются дополнения к Blender очень просто и удобно — прямо из ZIP-архива. В меню программы следует выбрать File > User Preferences, затем нажать кнопку Install from File и указать расположение архива с дополнением к Blender. После этих действий дополнение появится в списке, и его нужно активировать, установив флажок напротив названия. Как правило, дополнения к Blender от сторонних разработчиков следует искать в разделе Community.
⇡#Заключение
Мало какая бесплатная программа может похвастаться потенциалом, достаточным для того, чтобы соревноваться с коммерческими приложениями, цена на которые составляет сотни и даже тысячи долларов. Но Blender — это приятное исключение из правил. Производительность Blender радует во всех отношениях. Программа мгновенно запускается, легко переключается от инструмента к инструменту, не блокирует работу других приложений. Большинство недостатков трёхмерного редактора — это, скорее, неудобства, связанные с непривычным интерфейсом Blender, а также с необходимостью запоминать большое количество сочетаний горячих клавиш. По большому счёту, это мелочи, ведь Blender — очень и очень мощный инструмент, предлагаемый бесплатно.
Данный редактор — отличный шанс сэкономить огромные деньги на производстве трехмерной графики и на визуальных эффектах. Инструменты Blender работают на порядок стабильнее аналогичных в том же 3ds max, а разнообразие средств для моделирования и создания анимации — выше всяких похвал. Программу нельзя назвать самой простой среди всех 3D-редакторов, однако для её изучения не нужно выкладывать огромные суммы на специализированные курсы и платить за лицензию. Любую подробную информацию о Blender, уроки, советы и документацию вы без труда найдёте в Интернете. К тому же первые «подводные камни» вам будут не страшны, ведь о многих из них мы вам уже рассказали. Ну а если что-то не будет поначалу получаться, стоит вспомнить, что мир трёхмерной графики бесконечен. Азы трёхмерного редактора можно освоить галопом за «25 уроков», но шлифовать свои навыки придётся еще очень долго.
Если Вы заметили ошибку — выделите ее мышью и нажмите CTRL+ENTER.
Comments
Post a Comment